粉哥导读:很多妈妈给宝宝选择奶粉时,非常关注品牌,而热度高的品牌,也更受大家的青睐。另外,很多妈妈也更关注心仪品牌旗下的大单品,也就是品牌主打的核心产品,其知名度和受欢迎程度也较高。
那妈妈们重点关注的奶粉品牌和产品都有哪些呢?今天,结合着2025年妈妈们在奶粉智库小程序/网上对奶粉品牌/产品的搜索、点击、对比等数据,奶粉智库重磅推出2025年度奶粉品牌和大单品TOP20榜单!我们一起来看看都是谁吧!
2025年,这20大奶粉品牌
备受关注!
经过千万妈妈反复主动搜索、点击、对比,粉哥发现上榜*的品牌都是一些知名的大品牌。这些品牌经过时间和市场的检验,往往有着更严格的生产标准和质量控制体系,同时还有着更深厚的科研实力,这让妈妈们不仅选起来安心,也更能满足宝宝的多元需求。
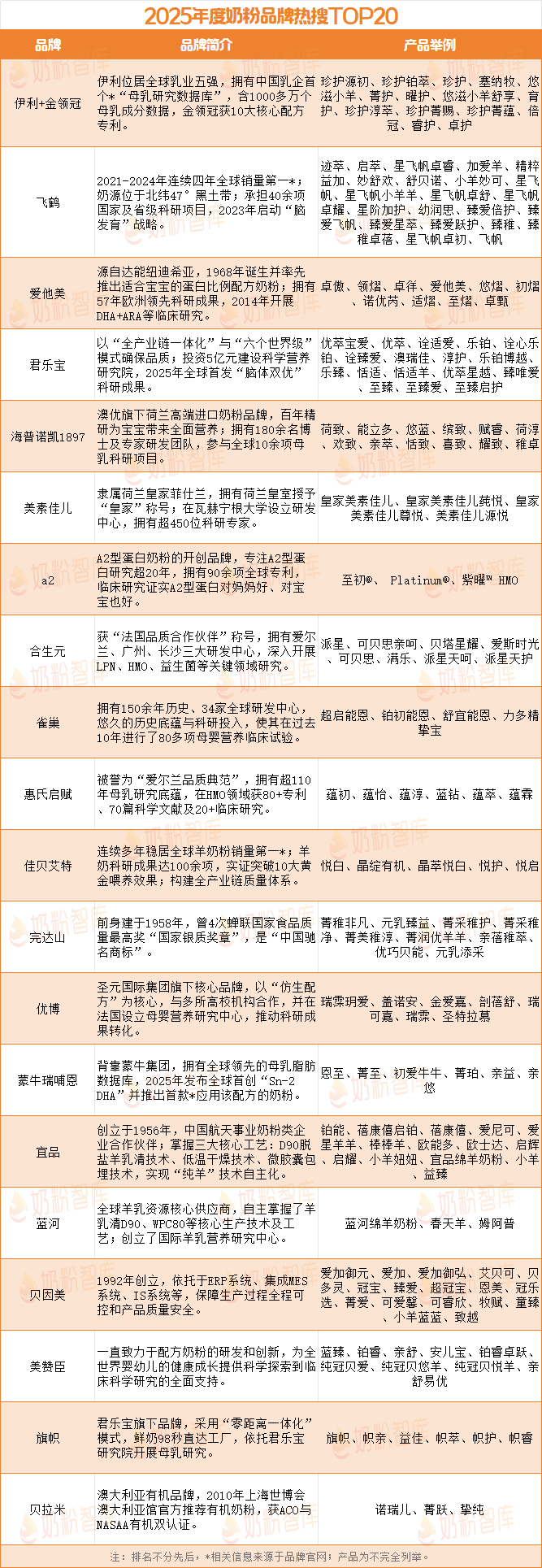
2025年度品牌热搜TOP20榜单如下图(排名不分先后)所示,仅供参考:

可以看到,这20大品牌里,既有中资品牌,也有外资品牌,同时还有专注于羊奶粉的品牌,它们分别是伊利+金领冠、飞鹤、爱他美、君乐宝、海普诺凯1897、美素佳儿、a2、合生元、雀巢、惠氏启赋、佳贝艾特、完达山、优博、蒙牛瑞哺恩、宜品、蓝河、贝因美、美赞臣、旗帜、贝拉米……
那这20大品牌各自都有什么优势和特点呢?别着急,我们一一往下看:

无论是哪个品牌,在配方科研、产业链打造、品牌建设等方面表现都很亮眼,因此才备受大家青睐。妈妈们在选奶粉时,可以结合这个热门榜单,根据自己的偏好去挑选对应品牌的产品哦~
2025年,这20大奶粉产品
备受关注!
有的妈妈还是觉得根据品牌去选很麻烦,仍然会纠结选不出来。没关系!我们直接看大家关注的这20大热门大单品,供妈妈们参考。
2025年度奶粉大单品热搜榜TOP20如下图(排名不分先后):

可以看到,这些产品都是热门品牌的“经典品”,品质、口碑都是“杠杠的”!同时,也给妈妈们提供了丰富的选择~
如果妈妈们想要选有一定特色的奶粉品类,比如想要选羊奶粉,可以关注佳贝艾特悦白,这是上榜^的唯一一款羊奶粉;倾向A2奶粉的,可以关注a2至初、a2澳洲版、金领冠旗下的珍护、育护、塞纳牧、珍护铂萃、海普诺凯荷致、合生元派星;想选一款有机奶粉的,可以关注金领冠塞纳牧。
如果妈妈们更注重营养配方,粉哥也发现,2025年度奶粉大单品热搜榜TOP20中,很多奶粉在消化吸收、免疫自护、脑视力发育等方面营养做得不错。这里,粉哥也把20款产品的可选择/亮点成分进行了一定整理,供大家参考:

可以看到,这些产品都各有优势,妈妈们选择的时候,可以根据宝宝的体质和需求来进行挑选。比如:
1、如果宝宝的小肚肚总是容易“闹脾气”——便秘、腹泻、消化不良等问题时有发生,妈妈们可以多关注OPO、益生元、CPP等有助消化吸收的营养。2025年度奶粉大单品热搜榜TOP20中,金领冠珍护、金领冠珍护铂萃、金领冠塞纳牧、飞鹤星飞帆、海普诺凯荷致、君乐宝恬适、合生元派星、完达山元乳臻益等产品在这方面的营养添加情况就不错。
2、如果宝宝抵抗力较差,比较容易生病,妈妈们可以多关注乳铁蛋白、益生菌、核苷酸等有助于免疫力的营养成分。其中,皇家美素佳儿、海普诺凯荷致、a2至初、美赞臣蓝臻、金领冠珍护铂萃、金领冠塞纳牧、金领冠菁护等产品在这方面的营养添加比较不错。
3、另外,如果想要为宝宝补充DHA、叶黄素等有助于脑视力发育的营养成分,妈妈们也可以关注飞鹤星飞帆卓睿、金领冠育护、金领冠珍护铂萃、金领冠珍护、金领冠菁护、海普诺凯荷致、君乐宝恬适、完达山元乳臻益、澳洲爱他美白金版等产品。
好啦,今天的榜单分享就到这里啦!妈妈们有没有从里面挑选到心意产品呢?欢迎在评论区留言分享哦~最后别忘了点个关注设星标,下次找我更方便哟!
注释:
*指2025年用户在奶粉智库小程序/网上对奶粉品牌的搜索、点击、对比等数据综合排名前二十的榜单。
^指2025年用户在奶粉智库小程序/网上对奶粉产品的搜索、点击、对比等数据综合排名前二十的榜单。
