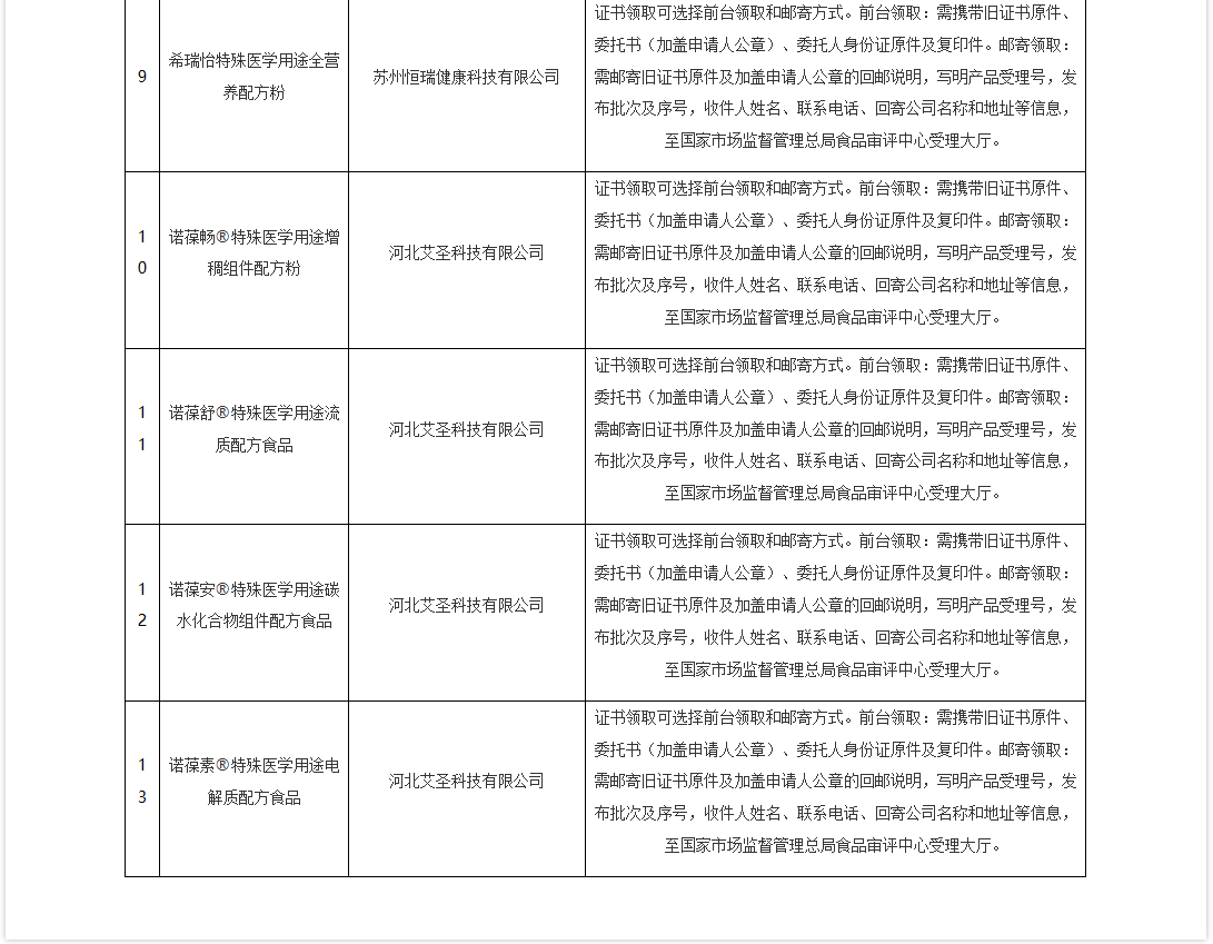
奶粉智库网讯,9月2日,国家市场监督管理总局食品审评中心发布了3批次婴幼儿配方乳粉产品配方注册批件(决定书)邮寄详情单,以及13款特殊医学用途配方食品批件(决定书)待领取信息。
3批次婴幼儿配方乳粉产品配方注册批件(决定书)邮寄详情单涉及内蒙古蒙原食品有限责任公司申报的诺惜尔系列(调整外包装信息)、青冈亚华乳多宝乳业有限责任公司申报的领赋羊(更换为菁雅)系列、上海花冠营养乳品有限公司的超启高阶系列(更换为跃见乐)。





奶粉智库网讯,9月2日,国家市场监督管理总局食品审评中心发布了3批次婴幼儿配方乳粉产品配方注册批件(决定书)邮寄详情单,以及13款特殊医学用途配方食品批件(决定书)待领取信息。
3批次婴幼儿配方乳粉产品配方注册批件(决定书)邮寄详情单涉及内蒙古蒙原食品有限责任公司申报的诺惜尔系列(调整外包装信息)、青冈亚华乳多宝乳业有限责任公司申报的领赋羊(更换为菁雅)系列、上海花冠营养乳品有限公司的超启高阶系列(更换为跃见乐)。




