
好产品,依托于前沿技术的精准转化。
好产品,更是一个行业发展的驱动力。
截至目前,已有425款新国标奶粉过注。在“史上最严”新国标推动下,婴配粉产品全面进阶。然而,面临一众的“高配”“鼎配”,母婴渠道和消费者却犯了难。如此多的产品,怎么判断产品的竞争力?又该如何高效选择奶粉?
为了全面把脉消费行为与渠道偏好,婴童智库&奶粉智库依托全平台1000万+精准母婴用户洞察,以及1000+份有效调研样本量,形成业内全新的消费者及渠道商奶粉偏好白皮书——《2025全面营养奶粉白皮书:消费行为与渠道偏好洞察》(以下简称2025全面营养奶粉白皮书),希望为新生代妈妈选择奶粉提供专业参考,也为行业同仁提供具有实践价值的发展启示。

01
Z世代科学育儿观,开启喂养新时代
与其研究竞争者,不如研究消费者。今天,母婴行业急剧变化。然而,追本溯源,行业的变化源于消费者的改变。那么,今天的消费者有何特征?他们都在关注什么?选奶有什么偏好?
《2025全面营养奶粉白皮书》调研显示,85.53%的被调研母婴店导购反馈,家长在选购奶粉时,最关注“品牌”;其次,75.32%的导购反馈最关注“配方”;其后是奶源、促销价格、喂养效果、国产/进口等。这反映出消费者对奶粉品牌高度信赖,对配方和奶源也高度关注。

然而,聚焦消费者高度关注的配方来看,84.42%的被调研导购反馈,消费者最关注“强化营养型”配方,格外在意奶粉是否添加OPO、乳铁蛋白等高阶营养素。75.88%的导购认为消费者偏向“奶源特色型”,对A2、进口、有机等特色奶源关注度颇高。此外,66.05%的导购指出消费者重视“乳源营养型”,关注乳源HMO、活性免疫蛋白、乳源燕窝酸等成分;65.68%的导购表示消费者同样关注DHA、ARA、益生元、核苷酸等“基础营养”;58.63%的导购提到,“特殊营养型”如小分子蛋白、低敏配方也成为消费者的选择方向。这表明,消费者选购奶粉时既看重热门营养素强化与特色奶源,也追求基础、乳源及特殊营养的全面覆盖,这种“既要、又要、通通要”的逻辑,实则契合“全面营养”喂养理念。

《2025全面营养奶粉白皮书》进一步显示,84.04%的被调研导购反馈,家长选购奶粉时最关注“全面喂养效果”,涉及长高长肉、消化吸收、免疫力提升、脑视力发育等方面。其次,61.41%的导购反馈家长最关心“消化吸收好”,如不上火、消化好、吸收好等。51.02%的导购表示家长选奶粉最看重“免疫力提升”。这一定程度表明,消费者在喂养效果的选择上呈现出多样化特征,其中对 “全面喂养效果” 的关注度最高。反映出消费者需要全面营养奶粉满足更高的喂养需求。

并且白皮书指出,随着营养科普推广,家长对“全面营养”认知不断提升。47.31%的被调研导购反馈,在服务消费者过程中,家长主动提及“全面营养”“成分全面”“营养丰富”等类似表述的频次为“高频提及,经常听到”,仅有11.13%的导购反馈“很少提及,基本未听到”。这也反映出“全面营养”正成为影响消费者购买决策的重要考量。

调研显示,超九成的被调研导购反馈,消费者对配方更全面的奶粉存在购买意愿,但决策前提是明确感知成分差异且认可品牌可信度。

从消费者对“全面营养”的品牌认知度来看,62.71%的被调研导购反馈,当提及“全面营养”“成分全面”“营养丰富”等关键词时,海普诺凯1897成为消费者提及频次最高的品牌。紧随其后的是美素佳儿、a2至初、飞鹤、伊利金领冠、爱他美等品牌。这表明,在消费者心智中,以海普诺凯1897为代表的高端进口品牌,与“全面营养”标签深度建联。同时,国产品牌如飞鹤、伊利金领冠等,也逐步获得消费者“全面营养”的认知。

不难看出,消费端对全面营养配方展现出显著偏好,尤其注重“全面喂养效果”。在Z世代精细化、科学化育儿观念的推动下,婴配粉正迎来“全面营养”喂养新时代。同时,《2025全面营养奶粉白皮书》指出,消费者在挑选奶粉时展现出专业且理性的态度,习惯借助小红书、抖音、奶粉智库等平台,对奶粉的营养含量及配比进行反复研究与对比,期望选择“营养更全面/营养素种类更多”的产品。


02
精准洞察消费变化,渠道形成选品新偏好
作为服务消费者的一线渠道,渠道商凭借敏锐的市场洞察力,精准捕捉到消费者需求的变化,进而形成了全新的选品偏好。
《2025全面营养奶粉白皮书》调研显示,在奶粉选品的关键考量因素中,67.13%的渠道商首要关注营养配方,其次是品牌实力(53.85%)与控货控价能力(52.10%)。这表明,渠道商选品已形成清晰的逻辑链条:既重视配方的科学性与营养全面性,也看重品牌的市场影响力,同时强调对价格体系和货品流通的管控力度,凸显出“配方要好、品牌要强、管控要严”的选品核心标准。

进一步研究渠道商奶粉选品的配方偏好,调研显示,渠道商最关注OPO、乳铁蛋白、CPP等“强化营养型”配方,占比高达76.92%。其次,超6成渠道商关注小分子蛋白、低敏营养等“特殊营养型”配方,以及强化乳源HMO、乳源燕窝酸、活性免疫蛋白等“乳源营养型”配方,还有主打A2蛋白、进口、有机等“奶源特色型”配方。相较之下,渠道商对DHA、益生元等基础营养成分的关注度较低。这表明,当下渠道商选品更倾向于强化热门营养素、特殊功能营养及乳源活性成分的配方,这与消费者选奶偏好高度一致。

与此同时,《2025全面营养奶粉白皮书》指出,74.13%的渠道商表示青睐“全面营养型配方”,即不追求单一成分“超高含量”,而是更关注配方的全面科学性。51.75%的渠道商偏向“单一核心营养素强化型”配方,侧重某一种或几种关键营养素的高含量添加。这表明,渠道商选品时高度重视配方的全面营养和科学性。

而在提到全面营养首先想到哪个奶粉品牌的调研中,高达60.86%的渠道商及从业者首先想到的是海普诺凯1897。其后,是飞鹤、伊利金领冠、美素佳儿、a2至初等。值得关注的是,海普诺凯1897在渠道端及消费端全面营养奶粉品牌心智认知中,均位列第一。此外,艾媒咨询调查数据显示,海普诺凯1897已连续蝉联“2023&2024年全面营养奶粉销量第一”认证,进一步佐证了其在“全面营养奶粉”领域的领先优势。

不过,目前行业对“全面营养”尚未形成统一认知。调研显示,81.97%的渠道商及从业者认为,全面营养产品需添加高阶营养素,同时强化新型营养素或者特殊营养素,如乳源HMO、活性免疫蛋白、乳源燕窝酸、小分子蛋白等;74.03%的认为,应包含多种常见营养素并重点强化乳铁蛋白、OPO等高阶营养素;64.59%的认为,全面营养奶粉应该添加了多种常见营养素,比如DHA、益生元、胆碱、牛磺酸、肌醇等,以满足宝宝日常基础营养需求。这表明,超八成渠道商及从业者倾向于将“高阶营养素+新型/特殊成分强化”作为全面营养奶粉核心定义,反映出渠道端对配方高端化、功能化有着较高预期。

基于对渠道端与消费端的深入调研,以及对大量文献的研究,《2025全面营养奶粉白皮书》将“全面营养奶粉”定义为:以母乳全面营养为基准,同时科学配比DHA、ARA、益生元、核苷酸、胆碱、肌醇、左旋肉碱、硒、锰等常见营养;益生菌、叶黄素、OPO、乳铁蛋白、CPP等高阶营养;乳源燕窝酸、小分子蛋白等新型营养或特殊营养等多维度营养,以满足婴幼儿自护力提升、肠道消化吸收、脑视力发育、体格生长、低敏防护等全面营养需求,且可选择营养素添加种类达15种及以上的婴幼儿配方奶粉。
那么,“全面营养奶粉”究竟好在哪里?《2025全面营养奶粉白皮书》指出,全面营养奶粉优势显著。它能够精准满足婴幼儿在免疫自护力、脑视力发育、消化吸收以及特殊营养等方面的需求。不仅如此,多种营养素还能协同发挥作用,进一步提升喂养效果,为婴幼儿的健康成长提供更全面的保障。
03
中国婴配粉迈入“全面营养”新时代
综上所述,无论是消费端还是渠道端,都展现出“全面营养奶粉”的选品新偏好。事实上,从政策、产业、品牌几个端口看,我国婴配粉也在向着“全面营养”的方向加速迭代升级。
从政策端看,我国婴配粉历经5代国标升级。从满足蛋白质、脂肪、碳水化合物等基础需求,到增加亚油酸、乳清蛋白等11项指标,后面增加叶酸、泛酸、矿物质等7项指标,再到乳清蛋白占比要求占总蛋白60%以上,新国标将胆碱、硒、锰等作为一、二段配方奶粉中的必需成分,2023年国家首次批准两种HMO用于婴幼儿配方食品。这一系列举措,充分体现了国家始终致力于推动婴幼儿配方奶粉向着更全面的营养、更科学的配比方向前进。

从产业端看,随着母乳研究不断深入,行业协会、专家学者及媒体机构正积极倡导“全面营养喂养”新共识。一方面,近年来,中国食品科学技术学会、中国乳制品工业协会、中国营养学会及国际食品科技联盟等机构主办的“全面营养”领域专业会议显著增多,相关研究成果亦呈现多点突破的活跃态势,彰显出行业协会、专业机构等对于婴配粉全面营养升级的重要指导价值。另一方面,中国营养学会、中国健康促进与教育协会、奶粉智库、艾媒咨询等,通过系列白皮书、研究报告及开展学术探讨等,为行业的全面营养发展与消费者教育提供助力。
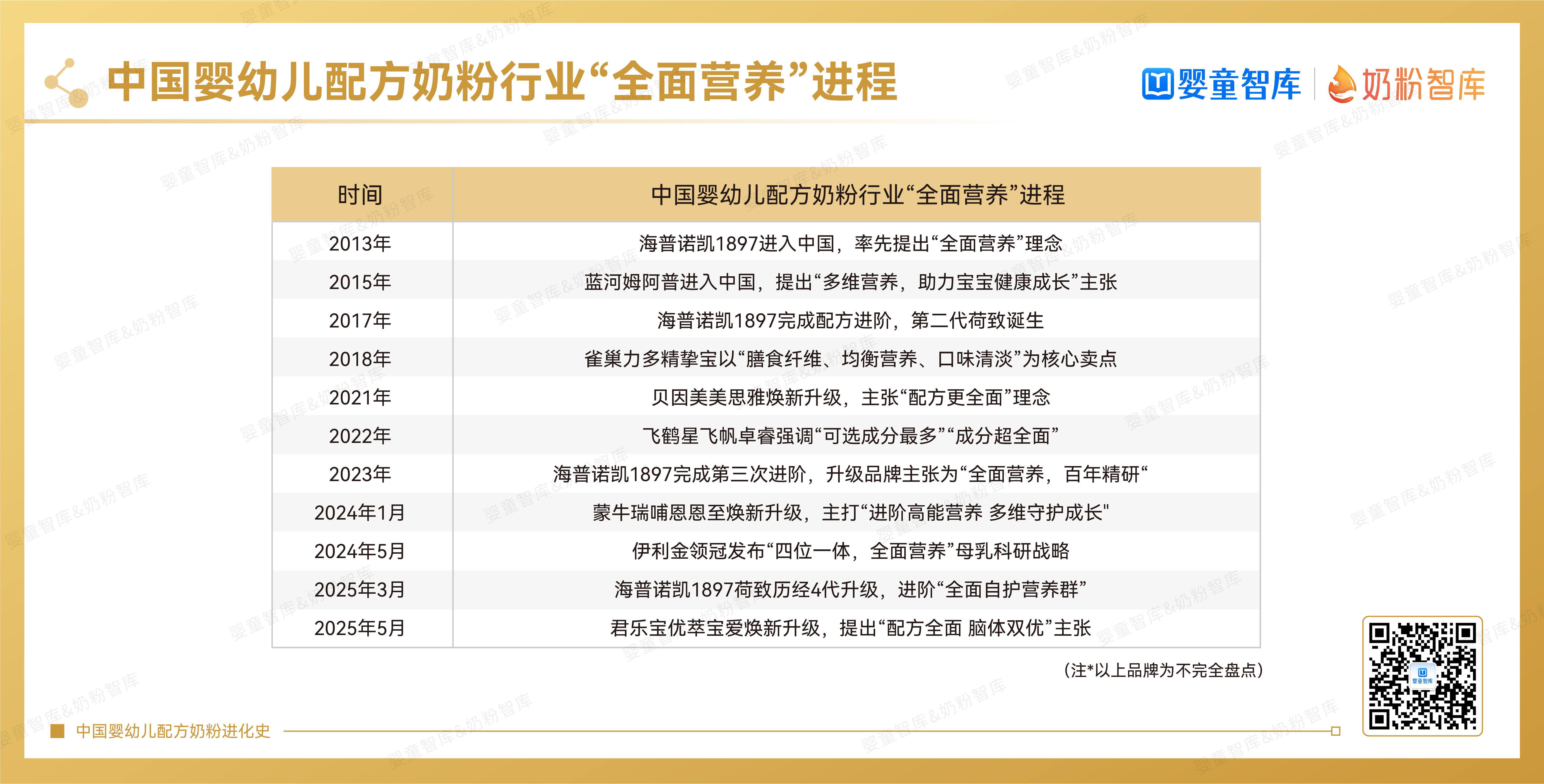
从品牌端看,“全面营养”已成为知名奶粉品牌升级配方的核心方向。2013年,海普诺凯1897率先提出“全面营养”理念,并持续优化配方;2021年,贝因美美思雅以“配方更全面”为产品主张;2022年,飞鹤星飞帆卓睿强调“成分超全面”;2024年,伊利金领冠将科研战略升级为“四位一体,全面营养”;2025年海普诺凯1897持续精研全面营养,海普诺凯荷致历经四代进阶,实现全面营养再次进化……目前,飞鹤、伊利金领冠、海普诺凯1897等知名奶粉品牌均向“全面营养”方向迈进,且越来越多品牌加入其中。这场由头部乳企引领的“全面营养”风潮,正加速席卷整个奶粉行业。

总的来看,中国婴配粉的“全面营养”转型,是政策引导、产业迭代、消费升级、品牌进化共振的结果。随着科技的发展,对母乳研究不断深入,婴幼儿配方奶粉会不断向着“全面营养”方向迈进。不过,“全面营养”绝非营养素的简单堆砌,更不是以超高含量为目标的跟风竞争,而是以母乳的营养体系为“金标准”,从营养成分的种类、含量、结构,以及各成分间的协同作用等多维度进行科学配比,精准模拟母乳的营养特性。以海普诺凯1897为例,凭借长期的精耕细作,其荷致系列全面营养配方奶粉产品配方及技术达到国际先进水平,成为“全面营养奶粉”领域具有代表性的标杆品牌。
在“全面营养”转型浪潮中,科研实力薄弱、缺乏特色产业链支撑、创新能力不足、配方研发不够深入的品牌,将在激烈的配方竞争中逐渐出局。而像海普诺凯1897等精耕“全面营养”领域,持续以科研创新驱动产品进化的品牌,正迎来新一轮的发展机遇。
“全面营养奶粉”,正在重新定义“好产品”!
“全面营养奶粉”,也在驱动行业更好发展!
以上只是白皮书内容部分展示,后续婴童智库&奶粉智库将推出更多文章进行解读,敬请关注!此外,若您对《2025全面营养奶粉白皮书》感兴趣,请在文末留言:“我对全面营养奶粉白皮书感兴趣,申请领取!”,并附上您的公司名称、联系电话和收货地址。我们的工作人员将从所有留言中精选出符合条件的申请者,并尽快将白皮书纸质版寄送到您指定的地址(邮费自理)。


