本周周报,婴童智库为大家精心挑选了值得关注的“15大”行业重磅动态,包括9款特配粉批件信息;婴配液态奶新规;广东连续8年蝉联“第一生育大省”;婴童智库荣获数智化驱动卓越奖;金领冠联合九大母婴系统共创短片;合生元举办2026年BNC重点客户迎春峰会;皇家美素佳儿上新适度水解奶粉;童年故事启动年度大型渠道活动;伊利&华恩婴贝儿召开QQ星榛高早晚装新品上市会,以及海普诺凯、孕婴世界等。
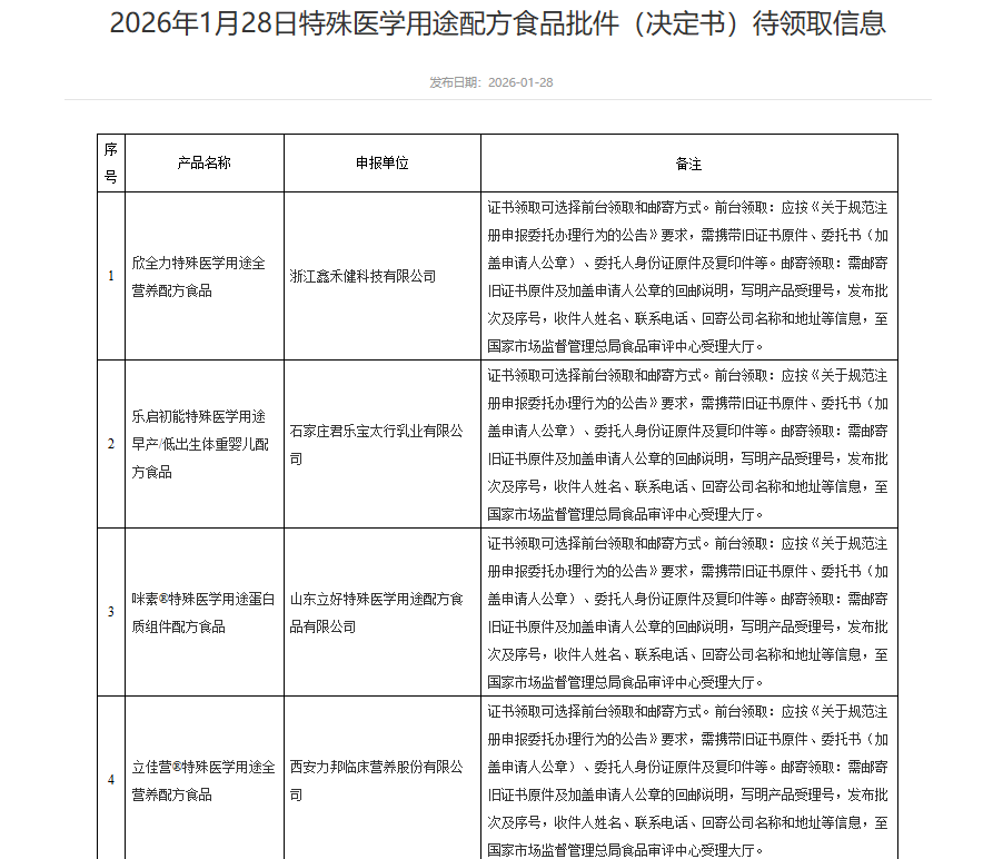
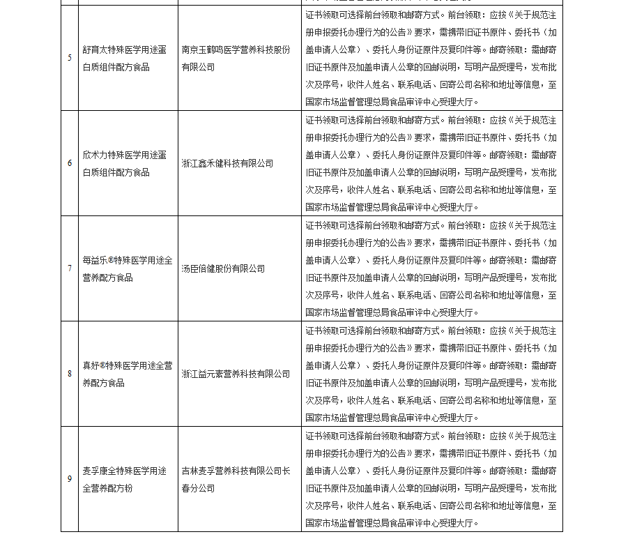
9款特配粉批件信息发布
1月28日,国家市场监督管理总局食品审评中心发布新一批特殊医学用途配方食品批件(决定书)待领取信息,涉及君乐宝、汤臣倍健、浙江鑫禾健、吉林麦孚等企业旗下9款产品。据查询,以上产品均已过注,本次主要涉及名称变更、标签变更、净含量和规格变更等。


婴配液态奶新规落地
1月29日,市场监管总局发布《婴幼儿配方液态乳生产许可审查细则》(以下简称细则)公告,该《细则》的发布标志着婴配液态奶正式进入注册新时代。《细则》规定:不得以委托或分装方式生产婴幼儿配方液态乳;同一企业不得使用同一配方生产不同品牌的婴幼儿配方液态乳;不得使用乳粉复原,或以婴幼儿配方乳粉、基粉等为主要原料生产婴幼儿配方液态乳。此外,《细则》自发布之日起正式施行。
广东连续8年蝉联“第一生育大省”
1月26日,广东省十四届人大五次会议开幕。省政府工作报告显示,2025年广东新增基础教育公办学位50万个,实施学前一年免费教育政策、惠及168万名儿童,广东省已连续6年成为全国唯一出生人口超百万的省份,连续8年成为第一生育大省。
湖南推出6个“生育友好服务包”
近日,湖南省卫健委、医保局、疾控局等七部门联合发布《湖南省生育友好服务包实施方案》(以下简称方案)。《方案》围绕妇女孕育及儿童全生命周期健康需求,整合卫健、教育、医保、疾控、妇联、计生协等多部门资源,推出覆盖婚前、孕前、孕产、新生儿及儿童青少年成长各阶段的“生育友好服务包”,切实降低生育养育成本,减轻家庭照护负担,提升妇幼健康服务质量。
据悉《方案》将通过构建“基础服务+升级个性化服务”的体系满足群众不同层次需求。其中,基础服务普惠全民,以免费服务为主;升级服务重点覆盖特殊需求群体,根据实际情况(如疾病等)由机构提供有偿的个性化服务,全方位提升生育友好服务的可及性与精准度。
广西婚假拟增15天
1月23日,广西壮族自治区卫生健康委员会官网发布《广西壮族自治区人口和计划生育条例》(草案征求意见稿),面向社会公开征求意见。草案第二十七条提出,依法登记结婚的夫妻,在国家规定婚假基础上,可额外增加婚假十五天。
同时,符合法律、法规规定生育子女的夫妻,女方怀孕期间,男方享受产前检查陪护假五天;分娩后,女方除享受国家规定的生育假期以外,一孩增加产假六十天,二孩增加产假七十天,三孩增加产假八十天,同时给予男方护理假二十五天;夫妻双方在子女零至三周岁期间,每年分别累计享受育儿假十天。据悉,征求意见截止日期为2026年2月23日。
育儿补贴已惠及3000多万名婴幼儿
1月30日,财政部社会保障司副司长刘英在财政部举行的新闻发布会上表示,据统计,截至目前,全国已向3000多万名婴幼儿发放了育儿补贴。对于2025年已通过审核但尚未发放到位的有关申请,将督促行业主管部门指导各地进一步加快工作进度,确保2026年3月底之前全部足额发放到位。
婴童智库&奶粉智库荣获数智化驱动卓越奖
近日,婴童智库&奶粉智库荣获由魔镜洞察颁发的“数智化驱动卓越奖”荣誉。这是婴童智库&奶粉智库继国家高新技术企业、专精特新企业、瞪羚企业、双软企业、四川省科技型企业、四川省创新型企业等荣誉后,获得的又一重磅荣誉!展现了第三方专业机构对婴童智库&奶粉智库在母婴童领域里的软件研发、产品创新、行业赋能与数智化驱动等方面实力的认可。作为中国母婴童数智化服务平台,婴童智库&奶粉智库将不忘初心,砥砺前行,以数智赋能决策,以洞察引领创新,持续为中国母婴童产业赋能!

金领冠联合九大母婴系统共创“系统老板变装秀”短片
近日,伊利金领冠宣布推出首档实景春节民俗亲子科普专栏《百子纳福》。该专栏聚焦汉族、维吾尔族、蒙古族、傣族等九大民族年俗,旨在唤醒跨越地域与民族的文化记忆。同时,金领冠联合中亿孕婴童、小飞象、登康贝比、喜阳阳爱婴、优康宝贝等九大母婴系统,共创“百子纳福变装秀”短片,该短片进一步强化了品牌与渠道之间的深度互信与协同,同时有效强化了品牌、渠道与用户之间的深度链接,为母婴行业树立了深度协同的新标杆。
合生元举办2026年BNC重点客户迎春峰会
1月29日,合生元在厦门举办2026年BNC(婴幼儿营养与护理业务)重点客户迎春峰会。会上,健合集团董事会主席、创始人罗飞强调,合生元将持续夯实品牌根基,推进全球化布局,期待与渠道重点客户继续携手,深化合作,共创价值,共赢新周期。健合集团BNC中国区执行总裁彭家华表示,合生元始终坚持“品牌与渠道”双轮驱动,依托完善的“奶粉+营养品”产品矩阵,着力打造集“品牌力、产品力、组织力、渠道力、购买力”于一体的母婴行业领航品牌。
随后,健合集团多位负责人公布合生元2026年发展布局。如2026年合生元将开展多元的“自在派对”等活动;持续精耕“新客策略”,科学打造差异化、定制化的产品组合;联合渠道重点客户持续精耕“宝贝节”IP,开展上千场“花花派对”、妈妈班等系列PPAE活动。此外,本次大会上,合生元携手渠道重点客户重磅启动第二届合生元“宝贝节”,全面升级品牌与渠道协同模式。

皇家美素佳儿上新适度水解奶粉
近日,菲仕兰旗下皇家美素佳儿发布适度水解配方奶粉。据悉,皇家美素佳儿适度水解配方在行业内首次实现了“牛奶蛋白过敏风险降低76%”,同时,该产品采用双酶靶向(PHF)水解蛋白科技,添加敏护益生菌HN001和强护益生菌BB12,及含有4倍母源级HMO协同GOS益生元组合,科学赋能宝宝健康成长。

海普诺凯斩获全面营养奶粉“双认证”
近日,澳优旗下海普诺凯斩获艾媒咨询“2025婴幼儿全面营养奶粉全国销量第一”及“中国全面营养婴配奶粉开创者”双重认证。据悉,这已是海普诺凯连续三年蝉联全面营养奶粉销量榜首。“双认证”不仅印证了海普诺凯在全面营养领域的市场领先优势,更肯定了海普诺凯精耕全面营养、坚守长期主义的战略正确性。

童年故事启动年度大型渠道活动
近日,童年故事宣布正式启动以“钙D开门红”为主题的年度大型渠道活动。据悉,本次活动童年故事通过全方位的物料支持、创新的激励政策与系统的知识培训,全面赋能合作伙伴主推童年故事旗下多款钙D产品。具体而言,童年故事为一线导购人员提供了从理论到实战的多维支持,如前期举办多场“钙D活动启动爆破会”;提供一整套终端陈列方案;开展“钙D大转盘,瓜分百万壕礼”导购激励计划,致力于实现品牌与渠道的共生共赢。
壹营养液体0敏系列全新升级
近日,壹营养宣布旗下0敏系列全新升级。据悉,0敏系列在三方面进行了焕新升级,一是原料升级:精选有机钙、有机锌、液体多维、微囊双铁等原料;二是配方升级:以5:1专研配比益生元强化配方吸收力;三是吸收工艺升级:采用专利乳化工艺,该专利实证530%高吸收。壹营养持续以科学助力宝贝健康成长。

孕婴世界甘青宁贵再迎新力量
近日,孕婴世界宣布甘青宁贵4大区域再迎新力量。其中,贵州区域纳雍头部母婴携17家门店加入孕婴世界,甘青宁区域三大母婴连锁加入孕婴世界。当前,全国整合不断提速,孕婴世界甘青宁贵再添新力量,既夯实其在区域市场的地位与声量,更加速其全国市场版图布局进程。
伊利&华恩婴贝儿召开QQ星榛高早晚装新品上市会
近日,伊利QQ星榛高早晚装新品上市会成功召开,婴贝儿集团董事长贾俊勇等婴贝儿集团高管齐聚一堂,共同见证。据悉,本次新品采用创新的早晚分装模式,实现科学分时营养补给。伊利QQ星榛高早晚装新品上市会的成功举办,标志着伊利与婴贝儿的战略合作迈入新阶段。

